

所以设计了一套测试题,17道,覆盖四个维度:基础力学概念、规范条文解读、实际计算过程、工程判断。从送分题到陷阱题,层层递进,专门为通用大模型设计的。重点不是考它会不会背公式,而是考它会不会被坑。
这是题目。

我让claude sonnet4.6做了回答。让我的好朋友,刚毕业的结构工程博士帮我判卷。昨天晚上我们花了一个小时,一道一道过。

结果比我预想的好很多,所有题目Claude答得没有错误,只是部分表达不严谨。Q1到Q4基础力学,全对。T形梁、中性轴、正应力剪应力分布,逻辑清晰,表述准确。
结论是Claude这类通用大模型,在混凝土结构的理论知识覆盖上,已经超过了绝大多数在校生,甚至部分不常接触细节计算的博士。包括今天早上的一名结构专业工程师,也给了反馈,整体看着没有什么问题。
不过有个反馈很有意思,「第17题,它不是业主喜欢的AI工程师」。他评价的不是Claude算没算错,而是Claude的答题姿态。在课堂上,这是满分答案。在设计院,这种工程师接不到活。
业主要的不是最保守的方案,要的是能过审、能开工、能交付、成本更优的方案。太保守的工程师,在市场上活不下去。Claude不懂这件事。

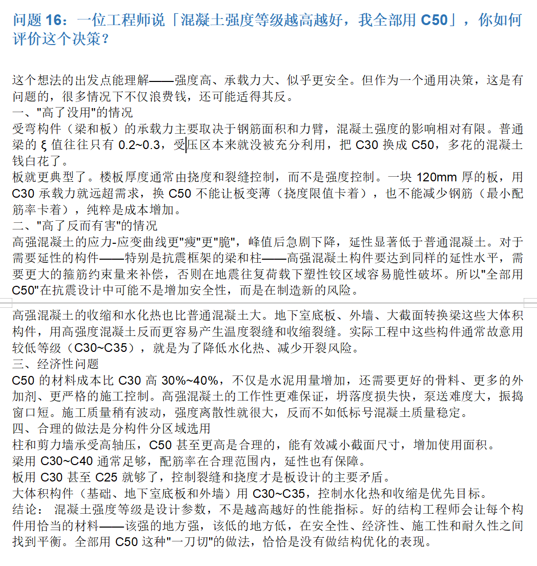
下面的是模型具体的答案,也欢迎朋友圈的工程师朋友挑错。

















欢迎文末扫码加入AI4E社群,与大家交流工程AI的更多细节信息。以上,如果觉得不错,随手点个赞、在看、转发三连吧,也欢迎给AI4ELAB个星标⭐,以便您第一时间收到推送~谢谢阅读,下篇内容再见。

主题测试文章,只做测试使用。发布者:Connor 秦明,转转请注明出处:https://ai4elab.com/6948.html

